按Enter到主內容區
:::
現在位置 首頁 > 公告訊息 > 最新消息
  • 友善列印
  • 回上一頁

【宣導】移民署「第12屆新住民及子女築夢計畫」報名開始囉~

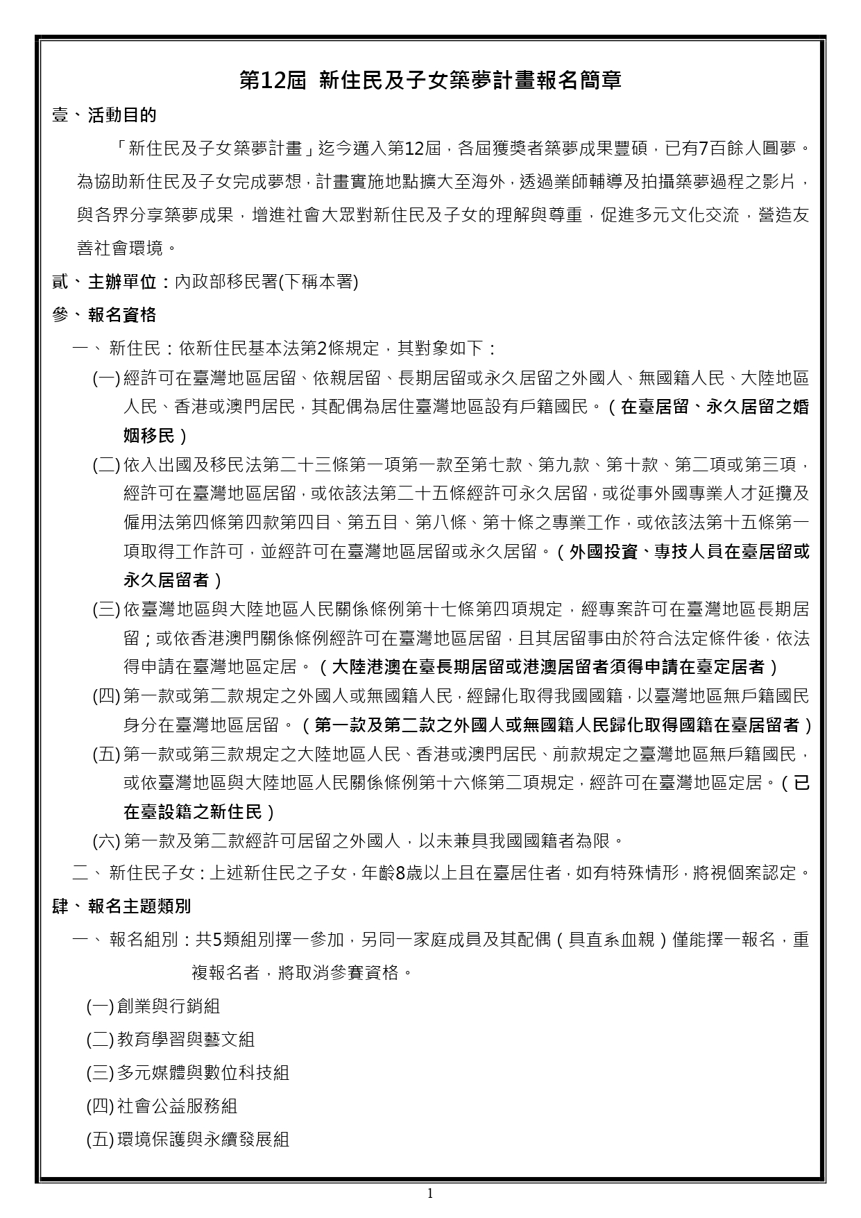
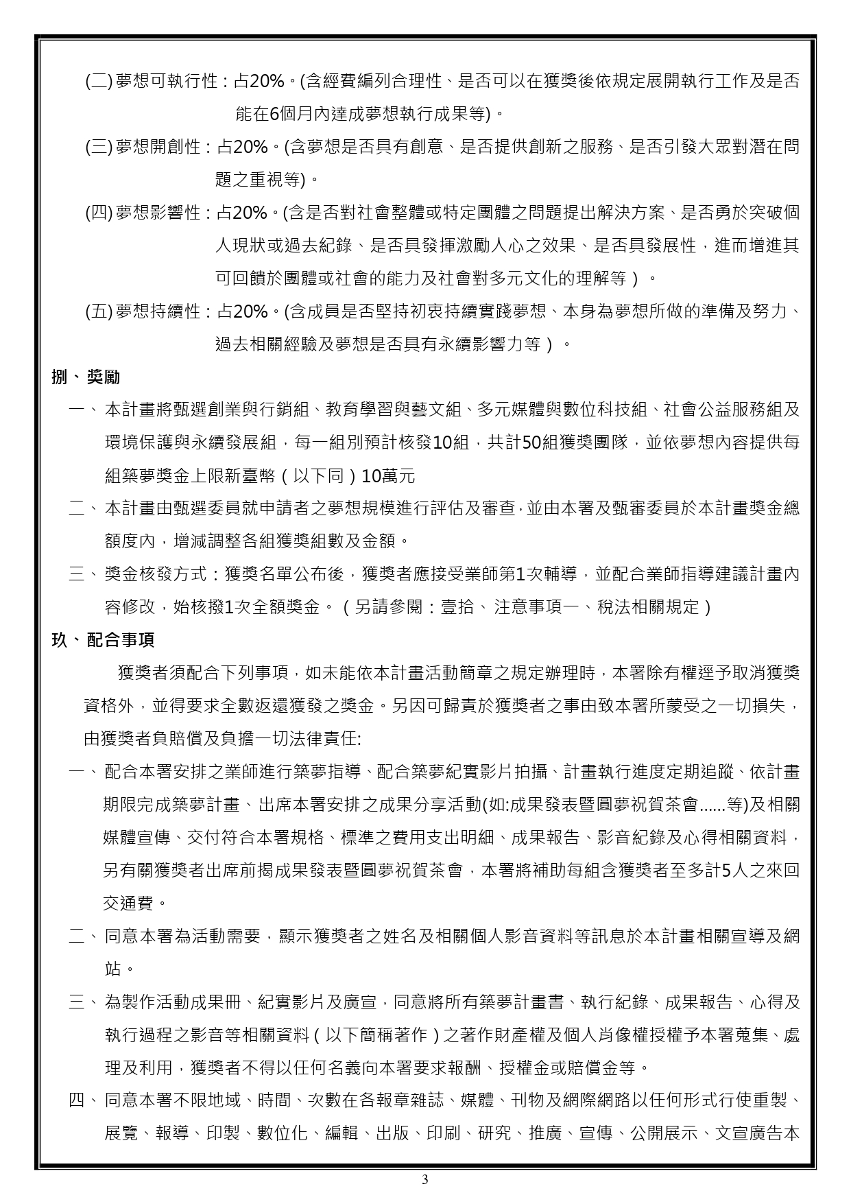
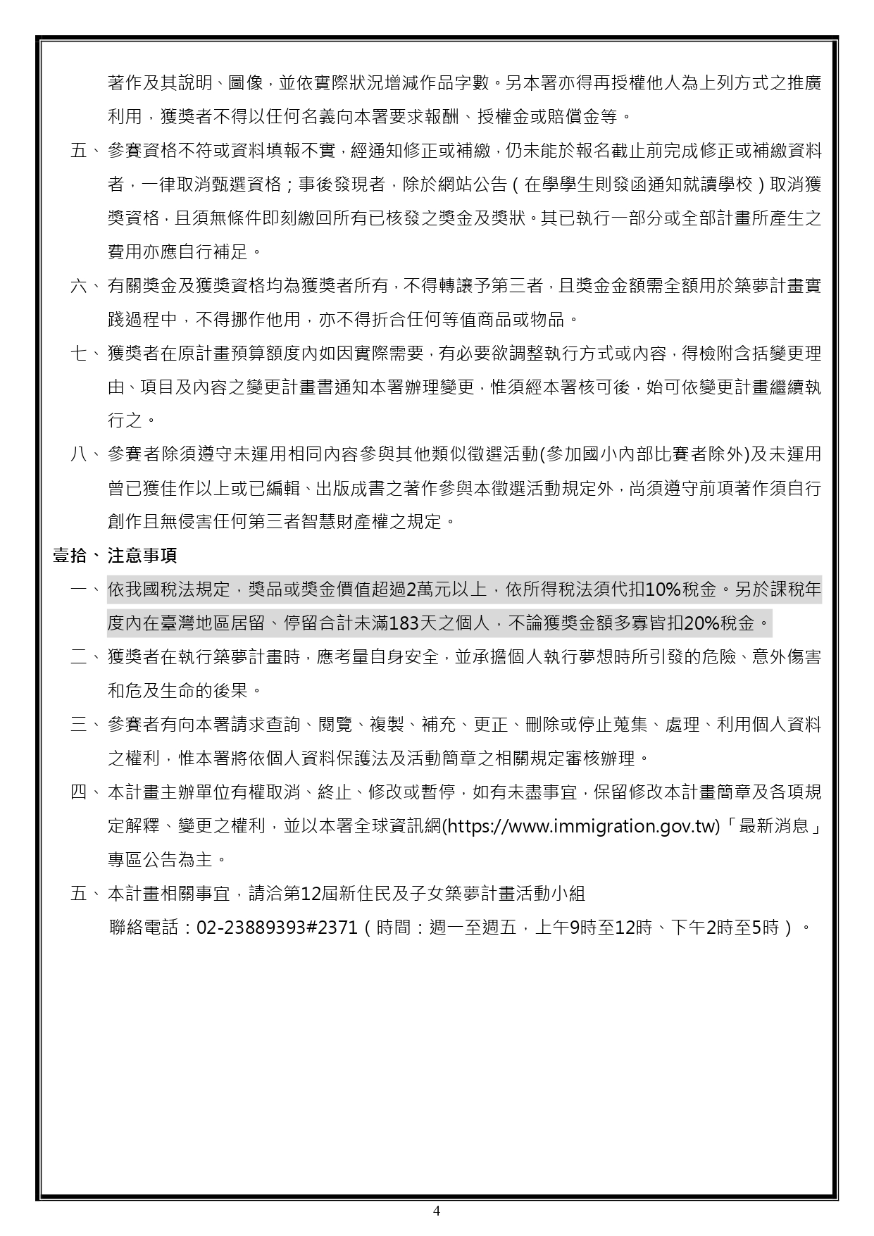
協助新住民及子女完成夢想,推展多元文化及落實反歧視精神,移民署辦理「第12屆新住民及子女築夢計畫」,報名期間自即日起至114年11月30日止,歡迎符合資格者踴躍報名。
報名活動專線02-23889393#2371
請參閱以下網址連結

檔案下載(或附件)

相關連結(或延伸閱讀)

  • 市府分類: 宣導活動
  • 最後異動日期: 2025-10-16
  • 發布日期: 2025-10-16
  • 發布單位: 臺中市東區戶政事務所‧行政課
  • 點閱次數: 23